现货产品

病毒包装

附加服务

技术资源

关于维真

当前位置:首页 > 克隆服务 >  shRNA克隆

shRNA克隆

研究基因的功能,科研工作者通常从两方面着手:功能获得性和功能丧失性。而RNAi技术就是功能丧失性研究的一种。它是正常生物体内抑制特定基因表达的一种现象,当细胞中导入与内源性mRNA编码区同源的双链RNA(dsRNA)时,该mRNA发生降解而导致基因表达沉默。它是研究转录后调控的有效工具,可用于功能基因组研究以及基因治疗等临床应用。

维真生物拥有十余年包装经验,为了灵活满足研究者不同科研项目的需求,可提供多种shRNA克隆服务,服务内容见下面:(具体规格、费用、货期请详询客服)

服务编号 服务类型 规格 目录价 货期
WZ030001 单shRNA质粒构建 5ug质粒+500ul菌液 询价 咨询
WZ030002 套餐shRNA质粒构建(3保1) 5ug质粒+500ul菌液 询价 咨询
WZ030003 套餐shRNA质粒构建(4保1) 5ug质粒+500ul菌液 询价 咨询
WZ030004 2 in 1 shRNA质粒构建 5ug质粒+500ul菌液 询价 咨询
WZ030005 3 in 1 shRNA质粒构建 5ug质粒+500ul菌液 询价 咨询
WZ030006 4 in 1 shRNA质粒构建 5ug质粒+500ul菌液 询价 咨询
WZ030007 诱导性shRNA质粒构建(Dox、Cre……) 5ug质粒+500ul菌液 询价 咨询
WZ020008 mir30-based shRNA质粒构建 5ug质粒+500ul菌液 询价 咨询

现货产品: 9大现货质粒库    人源shRNA克隆     病毒包装载体    病毒表达载体     辅助试剂

相关服务: 分子克隆     定点突变     shRNA克隆服务     腺病毒包装    慢病毒包装    腺相关病毒包装    CRISPR    shRNA&gRNA序列筛选     KO/敲入/稳定细胞系建立   

专题服务: CircRNA    Cre     Tet-on     细胞自噬   

技术资料: 病毒的制备和使用    客户文章    知识分享    四种病毒的区别

↓↓ 分以下几个部分做详细介绍 ↓↓

  • 服务简介
  • 服务特色
  • 服务流程
  • 相关资料
  • FAQs
  • 相关产品
  • 客户文章
维真生物shRNA介绍

近年来,RNAi已成为研究基因功能不可或缺的工具。其应用领域已经从基因组学研究逐步扩展到医学领域并作为基因治疗手段。RNAi作为这么重要的分子生物学技术,其原理如何?如下图所示:外源dsRNA进入细胞后在Dicer酶的作用下产生双链siRNA,双链siRNA解旋后,其反义链和多种核酸酶形成了沉默复合物(RNA-induced silencing complex,RISC),RISC具有结合和切割mRNA的作用,从而介导RNA干扰的过程。

维真生物-RNAi原理图

根据RNAi的作用机制,RNAi实验的研究步骤大体分为4步,详见下图:

维真生物-RNAi实验的研究步骤

除了化学合成siRNAs外,维真生物可以提供Vector-based shRNAs构建、导入细胞和抑制效果验证服务,功能验证服务需要根据客户的实验需求进行现场评估。RNAi的效应分子是siRNA。不管您选择什么干扰方式,最终均会形成siRNA,然后与RISC多蛋白复合物组装成有活性的RISC,发挥基因沉默功能。*shRNA(short hairpin RNA),即短发卡RNA,是可以克隆至表达载体并表达siRNA双链的RNA分子;siRNA(small interfering RNA),即小干扰RNA,是21-23nt的双链RNA复合物,每条链的3’端有2-3个突出的非配对碱基且3’端为羟基,5’端为磷酸,这个结构具有能被Rnase Ⅲ样活性的核酸酶识别切割的特征,从而引发高度保守的Dicer 家族的RNaseⅢ的识别作用进而特异切割dsRNA产生基因沉默作用。下面是siRNA(上图)和shRNA(下图)的结构示意图:

维真生物-siRNA和shRNA图

siRNA与shRNA都可以有效沉默或抑制目标基因的表达,但是作用机制还是有一些区别的,具体内容详见下图:

比较项 shRNA siRNA
稳定性 低、容易降解,寿命短
作用时效 作用时间较长,持续数星期甚至更长 作用时间较短,一般为1周左右
脱靶率
导入细胞方式 质粒载体,普通转染;病毒导入,克服转染困难细胞的导入; 普通转染;转染困难细胞的细胞难转染
表达方式 聚合酶II型和III型启动子驱动;可使用诱导表达系统; 可以与报告基因共表达,可视化细胞导入效率 直接化学合成
抑制效果检测时间 取决于靶蛋白的半衰期

4in1 shRNA克隆案例分享

胃癌是侵袭性极强的恶性肿瘤之一,早期诊断率低,转移率高。尽管胃癌在治疗方面已经取得了一定的进展,但为了寻求更佳的治疗手段,需要更好地了解其潜在发病机制和新的治疗靶点。驱动蛋白超家族23基因(KIF23),在细胞质分离、轴突生长等多种细胞过程中发挥重要作用。目前,KIF23已被发现在多种肿瘤组织和细胞中高表达,提示KIF23与肿瘤发生有潜在的联系。在本篇研究,作者发现KIF23的表达与胃癌的不良预后相关,且与肿瘤分期(pTNM)有关。体外实验证明,KIF23的缺失对胃癌细胞的增殖有明显的抑制作用。此外,KIF23基因敲除可显著抑制小鼠胃癌细胞的增殖,并显著下调肿瘤细胞增殖因子Ki67和PCNA的表达。综上所述,这些数据表明KIF23可能是胃癌的一个潜在治疗靶点。

产品 4in1 shKIF23 质粒
转染细胞 胃癌细胞系MGC-803和SGC-7901
4in1 shRNA克隆案例

shRNA腺病毒案例分享

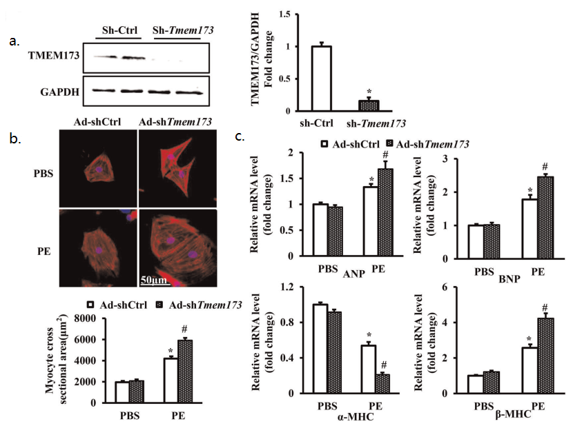
据报道,跨膜蛋白173(TMEM173)重组蛋白能参与内质网应激、炎症和免疫过程,这些过程都与心肌肥大密切相关。TMEM173和自噬之间有密切而复杂的联系,但它在自噬中的具体作用还有待进一步研究。在本文中,作者发现与野生型C57BL/6小鼠相比,Tmem173基因敲除(KO)的小鼠在横向主动脉缩窄(TAC)6周后表现出更严重的肥大、纤维化、炎性浸润和心脏功能障碍。透射电镜和蛋白质水平显示KO小鼠心肌自噬小体降解受到抑制。另外,苯肾上腺素处理的乳鼠心肌细胞的体外实验表明,Tmem173基因的丰度与Lc3-Ⅱ的丰度和反映自噬体降解能力的红色和黄色荧光点数呈负相关。这些结果表明,TMEM173可以改善自噬通量,并对压力超负荷所致的心肌肥厚具有保护作用,暗示其可能成为未来治疗心肌肥厚的潜在靶点。

产品 Ad‐shRNA‐Tmem173
感染细胞 乳鼠心肌细胞 NRCMs
MOI 20
shRNA腺病毒案例

4in1 shRNA腺病毒案例分享

破骨细胞是从单核/巨噬细胞系分化来的多核细胞,受核因子-κB受体激活因子配体( RANKL)调控,行使骨吸收的功能。过度的骨吸收会导致骨转换失衡,并引发各种骨疾病。因此,探索破骨细胞骨吸收的新靶点或机制,可能有助于提高破骨细胞引起的骨疾病的治疗效果,减少疾病副作用。先前研究已证明RANKL诱导的破骨细胞形成过程中,糖酵解代谢增强,但其发挥的具体作用尚不清楚。6-磷酸果糖-2激酶/果糖-2,6-二磷酸酶3 (PFKFB3),是糖酵解的重要调节因子,华中科技大学同济医学院的研究人员通过对PFKFB3进行遗传和药理抑制,并利用去卵巢小鼠模型研究了PFKFB3在破骨细胞分化中及破骨细胞相关疾病发病机制中的作用,揭示了靶向PFKFB3阻断糖酵解是一种潜在的治疗破骨细胞相关疾病的策略。

产品 murine PFKFB3 Ad-4in1 shRNA
感染细胞 骨髓源性巨噬细胞BMMs
MOI 50
4in1 shRNA腺病毒案例

4in1 shRNA慢病毒案例分享

雄激素受体AR在前列腺癌的发展和恶化中至关重要,通过前期研究作者发现,去泛素化酶-泛素特异性蛋白酶14(USP14)可以通过其去泛素化酶的活性稳定AR,促进前列腺癌的生长。近期,研究人员发现,AR在乳腺癌的发生发展中也能发挥关键作用。本篇文章主要探究去泛素化酶USP14对雄激素受体阳性乳腺癌发生发展的影响,该研究结果对当下以USP14为靶标治疗AR乳腺癌新策略的观点进行了有力支持。

研究者通过shRNA慢病毒,敲低USP14的表达,然后检测雄激素受体AR的表达,泛素化水平和降解速率,判定USP14是雄激素受体AR的去泛素化酶,稳定AR的水平,并通过进一步的的AR补救实验判定USP14敲低或者抑制引起的乳腺癌细胞的生长抑制依赖于AR的水平。

产品 pLent-4in1 shUSP14-GFP
感染细胞 乳腺癌细胞株
用途 构建稳转细胞株
4in1 shRNA慢病毒案例

mir30-based shRNA AAV案例分享

恐惧和压抑等情绪是我们生活中的正常生理和心理反应,但长期频繁的急性情绪反应(又称慢性应激)不仅会使脑神经可塑性发生变化,增加抑郁和焦虑风险,还会引起外周血T淋巴细胞功能障碍,造成免疫系统紊乱。目前的研究已经发现了多种免疫因子在心理疾病中的生理功能,然而,外周血T淋巴细胞在慢性应激诱导焦虑中的作用及其调控机制仍有待探索。浙江大学和东南大学研究团队在《CELL》联合发文,揭示了CD4+ T细胞嘌呤合成代谢紊乱与慢性应激诱导的焦虑行为之间的相互关联,该成果对加深神经发育、精神疾病与免疫生理功能之间联系的理解,对了解抑郁症和焦虑症的发病机制并开发新的治疗药物具有重要意义。

mir30-based shRNA AAV案例-1
病毒产品 ①AAV9-GFAP-GFP-miR30-shRNA(mAdora1)
②AAV8-MBP-GFP-miR30-shRNA(mAdora1)
③AAV8-MBP-GFP-miR30-shRNA(scramble)
注射部位 左侧杏仁核
注射量 1x10E11 vg/mouse
mir30-based shRNA AAV案例-2

流式细胞术分析显示AAV病毒在左杏仁核少突胶质细胞中强烈、特异性表达

诱导性shRNA AAV案例分享

抑郁症是一种慢性复发性疾病,患病率呈逐年上升的趋势,已成为世界疾病排行榜的第四大疾病。研究表明,炎症和抑郁症发生密切相关,长期精神压力应激会使伏隔核(NAc)脑区紧密连接蛋白Cldn5(血脑屏障BBB的关键组分)表达下调,导致血脑屏障受损并促进抑郁样行为。然而,血脑屏障损害为何仅出现在NAc,应激易感小鼠NAc脑区中紧密连接蛋白表达下调的分子机制尚不清楚。

诱导性shRNA AAV案例-1

伏隔核神经元cAMP调控血脑屏障完整性和抑郁敏感性

中国药科大学的研究人员通过代谢组学分析等手段对压力应激诱导抑郁的小鼠模型进行研究,发现cAMP在NAC中特异性降低,并与抑郁程度呈正相关,在NAC中补充cAMP可以改善BBB的完整性和抑郁样行为。RNA-Seq分析发现,cAMP下降主要是因为其合成酶Adcy5受抑制,且此过程只发生在神经元细胞中。通过降低NAc中Adcy5的表达,内源性调节神经元内cAMP合成,可调节对社会应激的敏感性。此外,NAc脑区cAMP不足降低了胞外基质蛋白reelin的表达,外源补充后促进了BBB完整性,并改善了抑郁样行为。上述结果表明,神经元cAMP可能通过Reelin介导的细胞外基质信号调节NAC血脑屏障完整性的分子机制,为抑郁症的防治提供了新思路。

病毒产品 ①Dox 诱导性AAV2/9-shRNA-Adcy5 (2.02x10E12 vg/mL)
②AAV2/9-shRNA (2.38x10E12 vg/mL)
注射部位 双侧伏隔核
注射方式 立体定向注射
注射量 每侧0.5 µL
注射速率 0.1µL/min
诱导性shRNA AAV案例-2

伏隔核内神经元CAMP合成内源性调节后的行为变化

↑↑ 点击返回,查看其它部分 ↑↑
Vector-based shRNAs,多数由聚合酶III型启动子驱动表达。常见的聚合酶III型启动子包括U6和H1,这类启动子缺少组织特异性,主要用来启动比较短的RNA,且末端需要4-6个连续的T来终止转录。下面是Vector-based shRNAs的结构示意图:




关于Vector-based shRNAs,为了满足广大科研工作者不同的实验需求,维真生物可以提供多种shRNA质粒构建服务:

单个shRNA载体构建,客户提供高效siRNA靶点,维真生物公司根据靶点构建shRNA质粒。

套餐shRNA质粒构建,维真生物根据客户提供的靶基因信息构建3保1或者4保1 shRNA质粒。

多和1 shRNA载体构建特色1维真生物根据客户提供的高效siRNA靶点和靶基因信息构建多和1 shRNA质粒。

以4 in 1 shRNA为例:该服务是将4条shRNA序列克隆至1个shRNA质粒。维真生物的4 in 1 shRNA质粒不仅可以用于转染细胞,也可包装成病毒用于病毒导入宿主。


4 in 1 shRNA下调GFP表达

4 in 1 shRNA下调RCAN1表达


优势

1)将4个作用于同一基因不同mRNA部位的shRNA序列克隆进同一shRNA载体,增加了目的基因下调表达的概率。

2)将高效的、作用于2-4个靶基因的shRNA序列克隆进同一shRNA载体,实现2-4个基因同时下调表达的目的。

3)无需序列筛选,大大减少实验工作量。

4)多种4 in 1 shRNA病毒载体的选择,包括腺病毒穿梭载体、慢病毒载体和腺相关病毒载体,实现不同的实验目的。



劣势

针对同一目的基因的4条shRNA序列,不能具体确定哪条shRNA序列的干扰效果最好。

mir30-based shRNA质粒构建特色2实现组织特异性基因沉默。

shRNA的RNAi机制与microRNA成熟机制一样,因此,shRNA也可以由聚合酶II型启动子驱动表达。这类启动子包括广谱启动子(如CMV、CAG和EF1a等)和组织特异性启动子(如hSyn、TBG和cTnT等),可以启动较大的基因转录,且需要polyA等转录终止信号。维真生物可以根据客户指定的启动子和提供的shRNA序列将其构建至mir30-based shRNA质粒。mir30-based shRNA结构示意图如下:





诱导性shRNA质粒构建特色3包括Cre/loxp,Flp/Frt和Tet on等诱导系统。

以Cre on shRNA为例,该服务是使用FLEX(flip-excision)系统实现shRNA诱导表达。FLEX是一种非常强大的控制基因表达的方法,它采用2对异质、反向的loxp位点(loxP和lox2272),经过DNA翻转产生带有不同loxp位点的DNA翻转,防止进一步的DNA翻转,实现目标基因不可逆的翻转。维真生物采用改良版FLEX,将2对异质、反向的loxp位点置于启动子两边,通过cre作用决定启动子方向,通过不同荧光蛋白可视化shRNA的表达。






↑↑ 点击返回,查看其它部分 ↑↑

1. 维真生物载体的启动子是哪些?

维真生物载体使用两类启动子:人源的U6启动子和H1启动子。


2. 人源的U6启动子和H1启动子是否可以应用于大鼠、小鼠或其他哺乳动物细胞中?

可以的。人源的U6启动子和H1启动子之间没有物种差别。这些启动子在大鼠、小鼠或其他哺乳动物细胞中的启动效率也非常好。


3. 你们保证siRNA干扰载体的效果吗?

如果针对一条被干扰的基因设计三条或四条shRNA,维真生物承诺在客户细胞转染效率达80%以上的条件下,如果3个或者4个靶点shRNA没有任何一个对靶基因的抑制效率在mRNA水平上达到70%以上,公司将免费重新设计并构建4个新的shRNA质粒,需要增加一个实验周期。若重新构建的shRNA载体仍然没有任何一个对靶基因mRNA的抑制效率能够达到70%,可能和该基因有关,公司仅收取客户单次shRNA载体构建费用。


4. 针对一条被干扰的基因,你们建议订购几个干扰载体?

针对一条被干扰的基因,我们建议至少构建3个干扰载体。


5.我如何监控转染效率?

您可以采用维真生物带有GFP标记的shRNA载体直接地监控转染效率。


6. 维真生物能够利用来自其它公司的载体构建vector-based shRNA载体吗?

可以,不过需要您提供给我们载体。


7. Vector-based shRNA的交付周期为多久?

交付周期为2-3周。


8. 使用病毒感染细胞的优势是什么?

病毒介导的shRNA可以克服一些由于靶细胞影响RNAi的问题,如原代细胞、成纤维细胞和树突状细胞等,这些细胞的转染效率低。




↑↑ 点击返回,查看其它部分 ↑↑


1.

Cell Death and Disease. (IF=6.304). Tian, et al. (2020). MYC-regulated pseudogene HMGA1P6 promotes ovarian cancer malignancy via augmenting the oncogenic HMGA1/2.[山东大学齐鲁医院Tet-on-sh-HMGA1P6 shRNA vector (pZIP-TRE3G-ZsGreen-Puro) 卵巢癌]

2.

INTERNATIONAL JOURNAL OF ONCOLOGY. (IF=3.899). Cui, et al. (2019). TGF-β-induced long non-coding RNA MIR155HG promotes the progression and EMT of laryngeal squamous cell carcinoma by regulating the miR-155-5p/SOX10 axis.[河北医科大学第二医院耳鼻咽喉科 4 sh-MIR155HG LSCC cells(TU177 & AMC-HN-8) 喉癌]

3.

Cerebral Cortex. (IF=5.043). Lu, et al.(2017). Neuritin Enhances Synaptic Transmission in Medial Prefrontal Cortex in Mice by Increasing CaV3.3 SurfaceExpression.[复旦大学 NRN1 AAV-4 in 1 shRNA-GFP 突触传递]

4.

Journal of Cellular and Molecular Medicine. (IF=4.486). Wang, et al. (2020). Inhibition of PFKFB3 suppresses osteoclastogenesis and prevents ovariectomy-induced bone loss.[华中科技大学同济医学院同济医院骨科 murine PFKFB3 Adenoviruses-4 in 1 shRNA-GFP 骨髓源性巨噬细胞BMMs MOI=50 破骨细胞相关疾病]

5.

EBioMedicine. (IF=5.736. Li, et al. (2019). Inhibition of AZIN2-sv induces neovascularization and improves prognosis after myocardial infarction by blocking ubiquitin-dependent talin1 degradation and activating the Akt pathway.[南方医科大学南方医院AZIN2-sv Adenoviruses-4 in 1 shRNA-GFP 人脐静脉内皮细胞HUVECs MOI=100 新血管形成]

6.

Bone. (IF=4.147). Zhao, et al. (2018). YAP1 is essential for osteoclastogenesis through a TEADs-dependent mechanism.[华中科技大学同济医学院同济医院骨科murine YAP1 Adenoviruses-4 in 1 shRNA-GFP 骨髓源性巨噬细胞BMMs & RAW264.7 cells破骨细胞生成]

7.

Cardiovascular Research. (IF=8.168. Li, et al. (2018). Loss of AZIN2 splice variant facilitates endogenous cardiac regeneration.[南方医科大学南方医院 AZIN2-sv Adenoviruses-4 in 1 shRNA-GFP 心肌细胞CMs MOI=100 & 大鼠心肌注射 心脏再生]

8.

Cell Discovery. (IF=6.255). Liao, et al. (2019). USP10 modulates the SKP2/Bcr-Abl axis via stabilizing SKP2 in chronic myeloid leukemia.[广州医科大学pLent-4in1shRNA(For USP10/SKP2)-GFP & pLent-EF1a-FH-CMV-GFP containing SKP2-CDS, SKP2 (S72A) CML cells MOI=10 慢性粒细胞白血病CML]

9.

Oncogene. (IF=7.971). Li, et al. (2019). MicroRNA-150 Modulates Adipogenic Differentiation of Adipose-Derived Stem Cells by Targeting Notch3[中国医科大学 pLent-4in1shRNA[For human USP14 (NM-005151)]-GFP 人乳腺癌细胞 MOI=10 雄激素受体阳性乳腺癌]

10.

Oncogene. (IF=7.971). Liao, et al. (2018). Growth arrest and apoptosis induction in androgen receptor-positive human breast cancer cells by inhibition of USP14-mediated androgen receptor deubiquitination.[广州医科大学 pLent-4in1shRNA[For human USP14 (NM-005151)]-GFP 人乳腺癌细胞 MOI=10 雄激素受体阳性乳腺癌]

11.

J Mol Cell Cardiol. (IF= 4.133). Li Z, et al. (2017).TCONS_00075467 modulates atrial electrical remodeling by sponging miR-328 to regulate CACNA1C.[山东大学千佛山医院心内科 4in1shRNA(for TCONS_00075467)慢病毒lenti-RNAi-TCONS_00075467 原代心肌细胞 心房颤动AF的电重构]

12.

Behavioural Neurology. (IF=2.093). Qu, et.al. (2018). MST1 Suppression Reduces Early Brain Injury by Inhibiting the NF-κB/MMP-9 Pathway after Subarachnoid Hemorrhage in Mice.[第三军医大学西南医院神经外科 MST1 AAV-4 in 1 shRNA-GFP 脑室注射 蛛网膜下腔出血]



↑↑ 点击返回,查看其它部分 ↑↑

试用装免费申请

备案号:鲁ICP备13011878号    网址:www.wzbio.com.cn

丨免费试用装丨