当前位置:首页 > 研究领域 > 其他

『CircRNA领域新发现』浙江大学范顺武教授课题组发现CircRNA :CircSERPINE2,为骨关节炎治疗提供有效策略

无标题文档

环状RNA(circular RNAs,CircRNAs)是一类特殊的非编码RNA分子,不具有5' 末端帽子和3' 末端poly(A)尾巴、并以共价键形成环形结构,具有组织特异性和高度保守性,广泛存在于哺乳动物细胞中。与线性RNA相比,CircRNA分子呈封闭环状结构,不受RNA外切酶影响,表达更稳定,不易降解。一些CircRNAs富含miRNA结合位点,在细胞中可以作为miRNA海绵(miRNA sponge)竞争性内源RNA(competing endogenous RNAs,ceRNA),自动隔离或竞争性抑制miRNA的活性,进而解除miRNA对其靶基因的抑制作用,提高靶基因的表达水平。最近不断发现circRNA在不同研究领域和研究方向的新功能,circRNA已成为RNA研究领域的最新热点,吸引着无数科研工作者的目光。

骨关节炎(osteoarthritis,OA)是一种由增龄、肥胖、劳损、创伤等诸多因素引起的退行性病变,主要特征是软骨退化损伤、关节边缘和软骨下骨反应性增生,临床表现为缓慢发展的关节疼痛、压痛、僵硬、活动受限和关节畸形等,多发于中老年人。科学家研究发现CircRNA表达水平的改变与OA发生有关,浙江大学医学院附属邵逸夫医院范顺武教授带领的团队在对OA研究中发现了一种新的CircRNA,(hsa_circ_0008365,命名为CircSERPINE2),CircSERPINE2过表达通过miR-1271 - ERG通路缓解软骨细胞(HCs)凋亡及促进胞外基质(ECM)的合成代谢,在OA治疗中可发挥积极作用。


期刊名:《Ann Rheum Dis》(IF=12.35)
文章名:CircSERPINE2 protects against osteoarthritis by targeting miR-1271 and ETS-related gene


研究结果


1.CircRNA在正常人体及OA患者组织中的表达

临床OA患者和正常人体组织进行RNAseq分析,发现OA组CircRNA表达呈现差异。RT-qPCR分析确定了25个表达差异最大的CircRNA及14个下调的CircRNA。作者用白细胞介素(IL)-1β和肿瘤坏死因子(TNF)-α处理的的原发性人类软骨细胞(HCs)试验证实了包含hsa_circ_0008365在内的六种CircRNA在OA样本组织中表达下调。Sanger测序法确定hsa_circ_0008365是由Serpine2基因的第二个至第四个外显子环化组成,即5’端剪接位点和外显子3’端相应位点形成的头尾剪接,因此命名为CircSERPINE2。

OA患者和正常人体软骨细胞中CircSERPINE2的表达水平检测显示,CircSERPINE2在OA样本呈表达下调模式,在HCs的细胞质中大量表达(图1)。

图1 CircSERPINE2在OA软骨组织和细胞中的验证和表达

2.CircSERPINE2调节软骨细胞的凋亡和ECM代谢

为了评估CircSERPINE2参与了基质降解酶的调控,作者用CircSERPINE2小干扰RNA转染HCs,发现CircSERPINE2表达下调并不影响SERPINE2的mRNA水平,而是增加HCs的凋亡率,CircSERPINE2的过表达可明显抑制IL-1β诱导的HCs凋亡率。WB结果显示抑制CircSERPINE2的表达增加了MMP3、MMP13和ADAMTS4(基质降解相关酶)的表达,降低SOX9、COL2A1和aggrecan的表达。IF和RT-qPCR结果再次证实,CircSERPINE2表达的下调显著影响了HCs和SW1353细胞(人骨肉瘤细胞)中MMP13、ADAMTS4、COL2A1和aggrecan的表达水平,CircSERPINE2的下调促进了HCs和SW1353细胞凋亡和代谢过程(图2)。

图2 CircSERPINE2表达下调诱导软骨细胞基质降解酶的表达

3.CircSERPINE2是miRNAs的吸附海绵

研究发现OA组织中有191个miRNA表达上调,CircSERPINE2可下调miR-1271和miR-93的表达。WB结果显示miR-1271与基质降解和合成蛋白的表达有关,而miR-1271在10个OA样本软骨中表达上调。荧光素酶检测和FISH实验证实CircSERPINE2与miR-1271结合。miR-1271过表达的细胞凋亡率升高,伴随MMP3、MMP13和ADAMTS4表达的增强,SOX9、COL2A1和aggrecan表达的降低。抑制miR-1271的表达时,基质降解和合成相关蛋白的表达水平则与此相反(图3)。

图3 CircSERPINE2作为miR-1271的海绵在HC细胞发挥作用

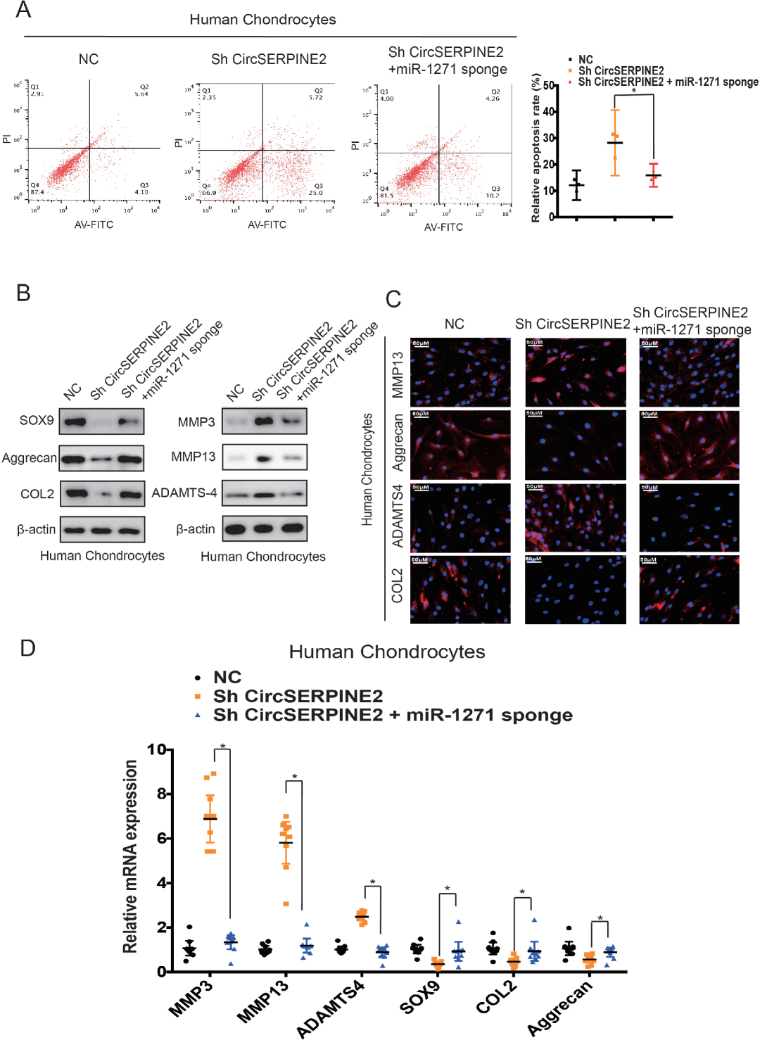
4.CircSERPINE2通过靶向miR-1271的表达在OA中发挥作用

将sh-CircSERPINE2和miR-1271海绵腺病毒共感染细胞。已知下调CircSERPINE2的表达可增加HC的凋亡率,而抑制miR-1271和CircSERPINE2的表达可显著挽救HC的凋亡率。与单独感染sh-CircSERPINE2和miR-1271海绵腺病毒的细胞相比,共感染sh-CircSERPINE2和miR-1271海绵腺病毒的细胞中,MMP13、MMP3和ADAMTS4的蛋白和mRNA水平显著降低,SOX9、COL2A1和aggrecan的蛋白和mRNA水平则显著提高。IF结果显示与用CircSERPINE2抑制剂处理过的细胞相比,CircSERPINE2和miR-1271表达抑制剂处理的细胞中,COL2A1和aggrecan表达水平升高,而MMP13和ADAMTS4表达水平降低,表明CircSERPINE2在体外通过靶向miR-1271发挥作用(图4)。

图4 miR-1271表达下调逆转HC细胞CircSERPINE2诱导的软骨降解

5.miR-1271直接作用于ETS相关基因

miR-1271和CircSERPINE2作用靶点研究发现E26转化特异性相关基因(ERG)对COL2A1、aggrecan、MMP3和MMP13表达水平的影响最为明显,在OA受损软骨区域显著下调。ERG是miR-1271的一个预测靶标,荧光素酶检测结果显示,miR-1271 mimic明显抑制转染WT ERG 3 ' -UTR细胞的荧光素酶活性,降低ERG的蛋白和mRNA表达水平,而miR-1271 inhibitor则显示出相反的作用。ERG过表达降低MMP3、MMP13和ADAMTS4的表达,提高SOX9和COL2A1的表达,表明miR-1271确实靶向ERG,内源性ERG表达与OA发病机制密切相关。

Pre-miR-1271腺病毒感染抑制ERG的表达,明显降低HCs中COL2A1、SOX9和aggrecan的表达,增加MMP3、MMP13和ADAMTS4的表达,ERG过表达后这些作用被消除。表明miR-1271过表达通过调节ERG损害软骨表型(图5)。

图5 ERG是miR-1271的直接靶点,介导miR-1271在HC细胞中的功能

6.注射CircSERPINE2可缓解OA兔的症状

为了确定CircSERPINE2是否在体内OA的进展中发挥作用,作者将WT或MUT腺相关病毒(AAV) CircSERPINE2(由维真生物构建和包装)通过关节内注射入前交叉韧带横切(ACLT)诱导的OA兔体内。结果显示OA兔在注射WT AAV CircSERPINE2后软骨表面得到了改善,而注射MUT AAV CircSERPINE2则无改善。国际骨关节炎研究协会(OARSI)评分显示,WT AAV CircSERPINE2显著降低了OARSI评分,而MUT AAV CircSERPINE2则提高了OARSI评分。显微CT图像显示OA兔骨赘增加,而关节内注射CircSERPINE2的OA兔骨赘减少。免疫组化和WB结果显示,注射WT AAV CircSERPINE2减轻兔OA模型软骨基质的退行性变化,如细胞凋亡增强和分解代谢反应增强,ECM组成增加。综上所述,CircSERPINE2的升高在抑制ECM分解代谢、促进合成代谢和减轻体内OA方面具有积极作用(图6)。

图6 CircSERPINE2减轻OA兔症状

小结


本研究发现circRNA:CircSERPINE2 通过SERPINE2基因第2个至第4个外显子反向拼接产生,其序列在人与兔之间较为保守,是一个参与OA的关键下调circRNA;CircSERPINE2含有保守的miR-1271靶点,miR-1271在OA中的表达显著上调,且与SOX9、aggrecan和COL2A1的表达呈负相关, CircSERPINE2通过靶向miR-1271-ERG途径抑制HCs凋亡,促进ECM合成并抑制ECM分解代谢,发挥抗OA作用。CircSERPINE2-miR-1271-ERG轴将成为预防和治疗OA的新靶点。


  • 医学博士、骨科学教授、主任医师、博士生导师。现任浙江大学医学院附属邵逸夫医院骨科主任、邵逸夫医院下腰痛诊治中心主任、浙江省医学会骨科分会主任委员,浙江省卫生领军人才,浙江大学求是特聘医师,中华医学会骨科分会委员,中国医教会腰椎分会副主任委员,浙江省卫生高层次创新人才。主攻脊柱退行性疾病(颈椎腰椎椎间盘突出症、椎管狭窄症、腰椎滑脱症等方向。

  • 范顺武教授


- 维真助力 -

本论文所用的WT/MUT腺相关病毒(AAV) CircSERPINE2由维真生物构建和包装。

注射方式:OA兔膝关节内注射
滴度:1*10E13 vg/ml
注射量:100μl


维真CircRNA 服务项目


① CircRNA载体构建与病毒包装

维真科研团队已成功构建了大量circRNA表达载体,并建立了腺病毒、慢病毒和AAV全套circRNA过表达和干扰载体的系统。


部分载体列表:


② CircRNA表达量与成环性检测

维真生物可提供专业的circRNA表达量与成环性检测服务。我们能针对CircRNA上的不同区域设计特异性的RT-PCR验证引物,从而检测circRNA的表达水平,并能准确的计算成环效率。


欲知更多环化载体及服务请拨打 400-077-2566 咨询。

试用装免费申请

备案号:鲁ICP备13011878号    网址:www.wzbio.com.cn

丨免费试用装丨