
当前位置:首页 > 新闻中心 > 新闻资讯
非酒精性脂肪肝新靶点|KDM1A通过增加NAFLD的染色质可及性促进肝脂肪变性和炎症
文章标题:Histone demethylase KDM1A promotes hepatic steatosis and inflammation by increasing chromatin accessibility in NAFLD
发表期刊:Journal of Lipid Research(IF6.5)
合作客户:武汉大学人民医院折志刚/李红良、赣南医科大学白兰教授团队
研究背景
非酒精性脂肪肝(NAFLD)是一种常见的慢性肝病,目前尚无FDA批准的特定药物。最近的进展表明,染色质重塑和表观遗传学改变有助于NAFLD的发展。KDM1A,被称为LSD1(赖氨酸特异性组蛋白去甲基酶1),特异性地去除H3K4me或H3K9me的甲基化,分别引起基因表达抑制和激活,已被报道可增加肝细胞癌的葡萄糖摄取,并且敲低KDM1A可减少原代棕色脂肪细胞中的脂质积累。然而,KDM1A在NAFLD中的作用尚不清楚。
研究结果
1、肝细胞特异性KDM1A敲除减轻HFHC饮食诱导的小鼠NAFLD
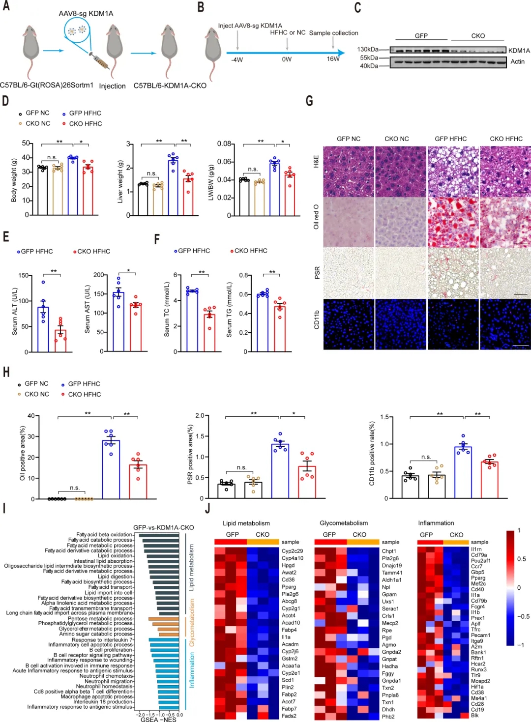
通过测定不同样本中的KDM1A水平,研究人员发现KDM1A在NAFLD中表达上调,并与NAFLD的进展相关,体外过表达KDM1A可以促进肝细胞中的脂质积聚和炎症。接下来,研究人员将AAV8-sg KDM1A病毒载体通过尾静脉注射进C57BL/6J-Gt (ROSA)26Sortm1小鼠,产生了肝细胞特异性KDM1A敲除(KDM1A-CKO)小鼠,以探索KDM1A的体内功能。在HFHC喂养16周后,与对照小鼠相比,KDM1A缺陷小鼠表现出较低的体重、肝脏重量和肝脏重量/体重比,同时KDM1A CKO组的肝损伤标志物浓度均显著降低。此外,KDM1A缺乏导致肝脂滴积聚显著减少,并显著减轻炎症细胞浸润和纤维化。转录组分析发现在KDM1A CKO小鼠中,脂质代谢、糖代谢和炎症相关途径中涉及的关键基因的表达均受到抑制。进一步研究发现KDM1A过表达加剧HFHC饮食诱导的小鼠NAFLD。
KDM1A缺失可改善HFHC诱导的小鼠NAFLD
2、KDM1A对NAFLD的作用取决于其酶活性
为了探索KDM1A在NAFLD中关键作用的潜在机制,研究人员对WT和KDM1A-CKO小鼠的肝脏样本进行了ATAC-seq,数据表明KDM1A主要通过增加染色体可及性参与NAFLD的发展。KDM1A的去甲基化酶活性对其参与各种疾病至关重要,研究团队发现在KDM1A-KO肝细胞中,突变形式的KDM1A(K661A)再表达没有显著恢复PO(棕榈酸和油酸)诱导的脂质积聚,也未引起细胞炎症反应相关基因以及脂质代谢基因mRNA表达水平的显著变化。利用KDM1A酶抑制剂CC-90011处理NAFLD细胞模型,研究结果进一步证实了KDM1A的酶活性在促进NAFLD发展中的关键作用。
KDM1A的酶活性是影响NAFLD的必要条件
小结
本研究表明KDM1A通过增加染色质的可及性来加重肝脏脂肪变性和炎症,强调了利用染色质重塑和表观遗传学改变对抗NAFLD的重要性。