当前位置:首页 > 新闻中心 > 新闻资讯
2024年1月17日,香港中文大学田小雨教授团队在Adv. Sci.(IF 15.1)上在线发表了题为“Role of Argininosuccinate Synthase 1 -Dependent L-Arginine Biosynthesis in the Protective Effect of Endothelial Sirtuin 3 Against Atherosclerosis”的研究成果。研究证明了内皮细胞SIRT3在动脉粥样硬化中的保护作用,也表明SIRT3诱导的ASS1去乙酰化对精氨酸合成具有关键作用。
研究背景
动脉粥样硬化是由高脂血症引起的内皮细胞(EC)功能障碍和血管炎症造成的。已有研究表明,蛋白质翻译后修饰在动脉粥样硬化发病机制中具有重要作用。Sirtuin 3 (SIRT3)是一种线粒体去乙酰化酶,体外或体内抑制SIRT3可导致线粒体以及一些非线粒体蛋白的超乙酰化,影响蛋白质功能和激活,因此被认为是心血管疾病的潜在治疗靶点。然而,内皮细胞SIRT3在动脉粥样硬化中的具体作用仍然知之甚少。


研究结果
1、内皮细胞SIRT3的缺失加剧小鼠动脉粥样硬化斑块的形成
为研究内皮细胞SIRT3在动脉粥样硬化中的作用,研究人员构建了内皮选择性SIRT3敲除小鼠(Sirt3EC-KO)和野生型小鼠(Sirt3EC-WT),并通过注射AAV8-PCSK9以及为期12周的高胆固醇饮食以诱导小鼠实验性动脉粥样硬化,病毒注射后PCSK9的表达明显增加,同时小鼠肝脏中低密度脂蛋白受体(LDLR)水平降低。结果显示Sirt3EC-KO小鼠的血清甘油三酯水平略高于Sirt3EC-WT小鼠,而血清总胆固醇水平、低密度脂蛋白胆固醇(LDL-c)、高密度脂蛋白胆固醇(HDL-c)无显著差异。此外,Sirt3EC-KO小鼠动脉粥样硬化斑块形成增加,胶原蛋白含量明显降低,表明选择性敲除内皮细胞中的Sirt3加剧了动脉粥样硬化斑块的形成。进一步研究表明,Sirt3EC-KO小鼠斑块局部的巨噬细胞浸润和炎症反应显著升高,表明内皮细胞SIRT3的缺失诱导了更严重的血管炎症。

图1.内皮细胞SIRT3的缺失促进了HCD诱导的动脉粥样硬化中的斑块沉积和炎症
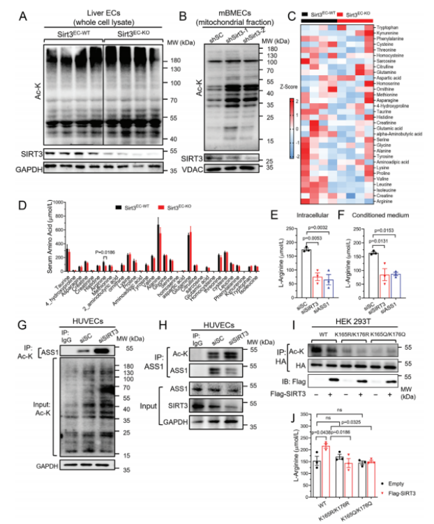
2、内皮细胞SIRT3通过ASS1的去乙酰化调控L-精氨酸生物合成
为了解SIRT3如何调节血管稳态,研究人员进一步探索了SIRT3的靶点。首先研究了几种EC类型中蛋白质的乙酰化,在Sirt3EC-KO小鼠肝脏分离的ECs中,研究人员观察到在SIRT3蛋白缺失的情况下乙酰化赖氨酸(简称Ac-K)普遍增加,并且在不同类型的细胞中抑制SIRT3表达,均导致线粒体蛋白超乙酰化。接下来,研究人员通过代谢组学分析探究了线粒体蛋白乙酰化改变如何影响EC代谢,发现与野生型对照相比,Sirt3EC-KO小鼠血清中的L-精氨酸浓度显著降低,提示SIRT3的靶点可能参与调节精氨酸生物合成或精氨酸分解代谢,而精氨酸可用性降低一直被认为是内皮功能障碍和动脉粥样硬化斑块形成的关键因素。ASS1是负责催化瓜氨酸生物合成精氨酸的限速酶,在ECs的线粒体中含量丰富。重要的是,在HUVECs中,ASS1的沉默导致精氨酸浓度的降低。以上说明ASS1可能是EC中SIRT3的重要新功能靶点,并进一步证实了ASS1乙酰化状态受SIRT3的调节,SIRT3调节内皮细胞中ASS1乙酰化及其在精氨酸生物合成中的酶活性。
图2. SIRT3通过ASS1去乙酰化调节ECs中L-精氨酸的生物合成
3、补充L-精氨酸可减轻SIRT3缺陷小鼠的动脉粥样硬化
研究人员进一步发现SIRT3通过L-精氨酸调节内皮细胞NO和氧化还原状态,抑制SIRT3-ASS1增强内皮炎症,表明依赖于ASS1的精氨酸生物合成不仅对NO的生物利用度至关重要,而且对ECs中NO的抗炎作用也至关重要,而这种抗炎作用是由SIRT3依赖性脱乙酰作用维持的。研究人员进一步探究了在体内恢复精氨酸水平对挽救动脉粥样硬化中SIRT3缺失引起的血管病理的作用,发现L -精氨酸处理增加了Sirt3EC-WT和Sirt3EC-KO小鼠血液循环中L -精氨酸的浓度,显著减少了Sirt3EC-KO小鼠动脉粥样硬化斑块形成,同时促使胶原和α-SMA表达增加,此外斑块区域的巨噬细胞浸润和炎症反应显著减少。经过L-精氨酸处理的Sirt3EC-WT小鼠中Nos3的表达显著增加,而eNOS磷酸化没有太大变化,这表明精氨酸水平和ASS1活性可能有助于稳定ECs中的eNOS。以上结果表明,内皮细胞SIRT3缺失导致的斑块形成增强、斑块不稳定和血管炎症加剧可能是由于内皮细胞中ASS1介导的精氨酸合成受损。
图3. 补充L-精氨酸可减缓Sirt3EC-KO小鼠的动脉粥样硬化进展
小结
本研究为内皮细胞SIRT3通过介导ASS1去乙酰化维持血管稳态和预防动脉粥样硬化的作用提供了新的见解。ASS1负责从头开始的精氨酸生物合成,这突出了精氨酸生物合成和尿素循环酶在内皮功能中的重要性,为进一步的临床研究奠定了基础。

备案号:鲁ICP备13011878号 网址:www.wzbio.com.cn





