当前位置:首页 > 新闻中心 > 新闻资讯

研究结果

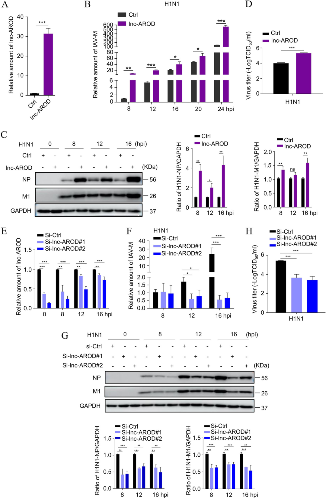
图1. lnc-AROD促进IAV复制
随后,作者验证了lnc-AROD在体内对IAV感染的调节作用。将AAV6-lnc-AROD通过鼻内给药方式实现了小鼠肺组织中lnc-AROD的高表达。随后,给予PBS或H1N1病毒,作者发现相比AAV-GFP组,给药AAV-lnc-AROD的小鼠肺中IAV病毒滴度和M mRNA表达水平更高,且在IAV感染期间体重减轻更多,感染后9天内死亡。此外,染色结果显示AAV-lnc-AROD小鼠肺部有明显病变,表现为淋巴细胞浸润更严重,肺泡空间减少,肺泡壁增厚,肺泡腔充满炎症细胞。这些结果表明lnc-AROD的表达促进了小鼠体内IAV的复制,并进一步增强其致病性。

进一步检测发现lnc-AROD的敲低显著增加了H1N1感染后免疫相关基因IFN-β、ISG15和MxA mRNA的表达水平,相反,lnc-AROD过表达则抑制上述基因的表达水平。此外,AAV-lnc-AROD显著降低了IAV感染小鼠体内干扰素刺激基因ISGs的表达,这些数据说明lnc-AROD是抗病毒先天免疫的负调节因子。机制研究中,作者通过荧光素酶报告等实验数据发现lnc-AROD与miR-324-5p存在相互作用,并且miR-324-5p作用于靶基因CUEDC2,CUEDC2负调控先天免疫。进一步分析发现CUEDC2与lnc-AROD的表达呈正相关,并且miR-324-5p可以抑制lnc-AROD促进的CUEDC2表达上调,说明lnc-AROD通过与miR-324-5p结合,在调节CUEDC2表达中发挥ceRNA作用。

图3. lnc-AROD通过miR-324-5p-CUEDC2轴促进IAV复制
备案号:鲁ICP备13011878号 网址:www.wzbio.com.cn





